OA
集团动态
News
公司动态
通知公告
行业动态
领导关怀
员工风采
联系我们
地址: 中国·安徽省合肥市肥东县肥东经济开发区新安江路与祥和路交口西南处
电话: 0551- 64221224
邮箱: jinhuangjianshe@sina.cn
公司动态   首页 > 集团动态 > 公司动态
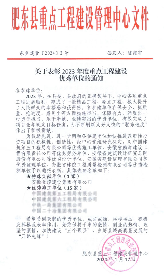
年年褒奖 事事“粥”全

       时序至腊,诸事粥全。肥东县重点工程管理中心为鼓励先进,进一步调动各参建单位推进政府投资项目的积极性和创造性,对相关单位进行通报表彰,金煌集团荣获特殊贡献单位奖,也是该奖项的唯一获奖单位。

       近年来,金煌集团的承建的肥东县重点工程项目,从施工组织、安全生产、技术质量、文明环保等方面一致保持着高标准、严要求的工作作风,获得了政府领导及行业主管部门的一致好评。各在建项目紧盯时间节点,集中优势资源,层层压紧压实安全生产责任,统筹做好项目建设和安全生产各项工作。我们以“工期履约和优质产品为社会奉献精品工程,以员工幸福和用户满意为社会进步添砖加瓦”为理念,缔造全县工程建设领域一流企业集团,致力于通过共建共商共享,成为履行社会责任的典范,构建品质引领型社会责任管理模式。

       年末,我们再次站在了时光的交替点上。回望2023年,全体金煌干部职工,齐心上下,坚持敢字为先、干字当头,用苦干实干巧干奏响了不懈奋进的主旋律,彰显了金煌工匠的铁肩担当。

返回上一级
相关内容
上一篇:金煌集团继续保持合肥市2023年劳动保障守法诚信A等级
下一篇:中海璟园让业主提前“检阅”新家
友情链接:
中华人民共和国住房和城乡建设部  |   安徽省建设厅  |   安徽省建筑业协会  |   中国建筑业协会  |   中国施工企业管理协会  |   合肥市建筑业培训中心  |   合肥市建筑工程协会  |  
Copyright 2013-2014 All Rights Reserved 安徽金煌建设集团有限公司,金煌集团 版权所有 皖ICP备13007319号-1 技术支持:糖果网络
关闭